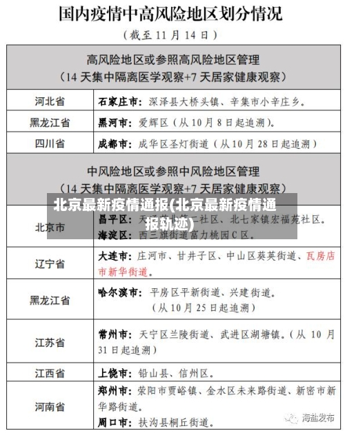
北京最新疫情通报(北京最新疫情通报轨迹)

世卫组织:中国卫生部门已通报北京新冠肺炎病例相关最新情况

〖壹〗 、中国卫生部门已向世卫组织通报北京新冠肺炎病例最新情况,包括病例数量 、感染来源初步调查及防控措施进展。病例通报情况中国国家卫计委和北京市卫计委于6月13日向世卫组织驻华代表处通报了北京最新疫情细节 。截至6月13日 ,北京新发现41例有症状确诊病例和46例无症状确诊病例 。首例确诊病例于6月9日出现症状 ,6月11日被确认。

北京最新疫情通报(北京最新疫情通报轨迹)-第1张图片

〖贰〗、世卫组织已获取中国提供的数据:世卫组织与中国卫生官员举行了电话会议,会议期间提供了其要求的数据。数据显示,自10月份以来 ,因细菌感染、呼吸道合胞病毒 、流感和普通感冒病毒等疾病而入院的儿童人数有所增加,但未报告疾病表现有任何变化 。这进一步支持了当前病例激增由已知病原体引起的结论。

北京最新疫情通报(北京最新疫情通报轨迹)-第2张图片

〖叁〗、泰国确诊病例情况:2020年1月13日,泰国报道1例来自武汉的新型冠状病毒感染的肺炎病例 ,患者为武汉市民,在泰国接受治疗且病情稳定。武汉市卫生健康部门对查找到的该患者全部密切接触者进行医学观察,近来无异常表现 。武汉采取的病例发现措施:疫情发生后 ,武汉迅速在全市所有医疗机构开展相关病例筛查。

北京最新疫情通报(北京最新疫情通报轨迹)-第3张图片

〖肆〗、傲慢与偏见导致西方错失防控时机:早在去年12月底至今年1月初,中国就迅速向世卫组织报告新冠肺炎疫情有关病例,并通报给多国疾控部门 ,美国疾控中心于今年1月3日收到中方通报。若西方各国与中国一同行动,本可帮助中国防控并提早应对全球蔓延 。

北京市新冠新闻办:1例感染者因3次上公厕,引发3例续发病例,进而引发近40...

北京市1例感染者因3次上公厕引发近40例续发感染,主要因公共卫生间空间密闭 、人员流动频繁且病毒通过气溶胶传播风险较高所致。具体分析如下:事件背景与核心数据2022年5月3日 ,北京市新冠肺炎疫情防控工作新闻发布会通报 ,1例感染者因3次使用公共卫生间,直接引发3例续发病例,并进一步导致近40例后续感染。

北京40例感染者指向一公厕疫情通报:北京市第323场疫情防控工作新闻发布会通报 ,5月2日15时至3日15时,新增本土新冠肺炎病毒感染者53例,其中管控人员50例 ,社区筛查3例 。

月21日0 - 24时,北京新增10例本土确诊病例和6例本土无症状感染者,初步判断为两个不同感染来源的聚集性疫情 ,分别由世界邮件和进口冷链物品引发。 具体情况如下:新增病例情况确诊病例:1月21日0时至24时,北京新增9例本土确诊病例、1例本土无症状感染者转确诊病例。

新增确诊病例:31省市新增2129例,其中本土2086例(吉林1730例、上海260例 、黑龙江21例等) 。疫苗接种:累计报告接种新冠病毒疫苗32亿7412万剂次 。

北京疫情最新通报!

总体情况:6月21日0时至24时 ,北京新增4例本土确诊病例、2例本土无症状感染者,无新增疑似病例;新增1例境外输入确诊病例和1例境外输入无症状感染者,无新增疑似病例;治愈出院19例。本土确诊病例详情:确诊病例1:现住昌平区马坊村 ,6月21日诊断为确诊病例。确诊病例2:现住昌平区双兴苑小区 ,6月21日诊断为确诊病例 。

月3日0时至24时:新增本土感染者5例,分布在朝阳区(2例)、昌平区(2例) 、丰台区(1例)。其中普通型2例、轻型2例、无症状感染者1例;隔离观察人员3例,社会面筛查人员2例(含1例已通报病例 ,另1例为无症状转确诊)。

月12日,北京朝阳区新增3名核酸检测结果阳性人员,均为确诊病例密接管控人员 ,朝阳区已第一时间启动应急响应机制,采取流调排查 、管控和核酸检测等措施 。新增阳性人员情况朝阳区疾病预防控制中心通报显示,3月12日新增的3名核酸检测阳性人员均为确诊病例的密切接触者 ,且在管控范围内发现。

事件背景与核心数据2022年5月3日,北京市新冠肺炎疫情防控工作新闻发布会通报,1例感染者因3次使用公共卫生间 ,直接引发3例续发病例,并进一步导致近40例后续感染。该案例凸显了公共卫生间在疫情防控中的高风险性 。

月23日16时至1月24日16时,北京市新增9例本土新冠病毒感染者 ,其中确诊病例7例 、无症状感染者2例 ,本轮疫情(1月15日以来)累计报告本土新冠肺炎病例52例。 具体信息如下:新增感染者情况 时间范围:1月23日16时至1月24日16时。

北京行程码于2月16日0时摘星成功,具体信息如下:摘星背景:此前北京因部分区域通报确诊病例,疫情等级调整为中高风险地区 ,导致居民行程码出现星号 。星号表示用户去过或经过确诊病例地区,可能对出行造成限制。摘星条件:全域调整为低风险地区,且无中高风险地区存在。

关于北京3名确诊病例在郑州市活动轨迹的通报

〖壹〗、022年2月23日 ,北京市疫情防控指挥部协查通报武汉—北京疫情关联的3例确诊病例(李某、梁某 、孟某)于2月21日在郑州市活动约4小时,具体轨迹如下:高铁出行与出站三人于2月21日乘坐G502次高铁从武汉站至郑州东站,11:13持48小时内核酸检测阴性证明自东站西广场中间出站口出站 。

〖贰〗、工作地址:郑州东站(心怡路199号)现住址:郑东新区祭城26号院 活动轨迹 4月24日 7:38—21:00:在工作地出站口9活动 ,期间12:08在阿利茄汁面(工作地内部)就餐 。21:20:返回家中未外出。4月25日 18:19:到金庄社区东八社区8号院(盛和街)附近购物。18:55:在都市丽人(盛和街店)购物 。

〖叁〗、月7日,北京丰台区新增3例确诊病例,均为集中隔离管理的密接人员 ,已转至定点医院。 具体活动轨迹如下:人员1住址:丰台区太平桥街道菜户营甲88号鹏润家园文苑B座。主要活动轨迹:4月3日:15:00-17:00左右,自驾前往望京SOHO小金阁阁服装店购物,期间曾到服装店对面招商银行ATM机取现金 。

〖肆〗 、实际以官方通报为准)其他实用信息:确诊病例轨迹:关注“2022郑州确诊病例行动轨迹 ”可了解密接人员活动范围。询问电话:通过“郑州市疫情防控询问电话汇总 ”可获取各区防疫办联系方式。温馨提示:疫情政策可能随形势动态调整 ,建议出行前通过官方渠道核实最新要求 ,配合落实扫码、测温、核酸检测等防控措施 。

相关推荐

  • 【石家庄封闭最新通知,石家庄封闭消息】

    【石家庄封闭最新通知,石家庄封闭消息】

    22号从石家庄桥西区回来的要被封吗要被封。通过查询相关资料显示:石家庄在8月22号新增本土病例为0,但是在8月7号时,是有新增病例的,所以导致石家庄称为疫情区,所以在石家庄桥西区前往其他地区,是要被封闭,进行隔离的。桥西区隶属于河北省石家庄市,位于石家庄市区西南部。022石家庄疫情风险等级风险等级情况:长安区、桥西区、新华区、裕华区、井陉矿区、藁城区、鹿泉...

  • 31省区市新增本土确诊病例30例(31省区市新增确诊57例 其中本土38例)

    31省区市新增本土确诊病例30例(31省区市新增确诊57例 其中本土38例)

    国家卫健委:23日新增确诊54例,其中本土30例〖壹〗、月23日0—24时,国家卫健委报告新增确诊病例54例,其中本土病例30例,境外输入病例24例。具体信息如下:本土病例分布黑龙江省15例,均在哈尔滨市。福建省15例,其中厦门市11例、莆田市4例。〖贰〗、辽宁:9例,分布在大连市、铁岭市、沈阳市、锦州市、辽阳市、盘锦市、葫芦岛市。河北:8例,其中廊坊...

  • 陕西新增本土确诊39例(陕西新增本土病例情况)

    陕西新增本土确诊39例(陕西新增本土病例情况)

    11月25日陕西新增39例本土确诊病例和818例本土无症状月25日0-24时,陕西新增报告本土确诊病例39例,其中安康19例、渭南8例、西安4例、韩城3例、汉中2例、咸阳1例、铜川1例、榆林1例;新增报告本土无症状感染者818例,其中西安285例、榆林264例、咸阳98例、宝鸡52例、商洛46例、安康32例、延安19例、渭南13例、韩城4例、汉中4例、杨凌...

  • 辽宁营口增本土无症状112例(辽宁营口新增3例无症状)

    辽宁营口增本土无症状112例(辽宁营口新增3例无症状)

    国家卫健委:30日新增确诊病例127例,其中本土123例月30日0—24时,31个省(自治区、直辖市)和新疆生产建设兵团报告新增确诊病例127例,其中境外输入病例4例,本土病例123例。具体分布如下:境外输入病例:共4例,其中广东3例,天津1例。本土病例:共123例,其中新疆112例,辽宁11例。其他相关数据如下:新增死亡病例:无。国家卫健委通报新增确诊病...

  • 郑州新型肺炎/郑州新型肺炎病例

    郑州新型肺炎/郑州新型肺炎病例

    河南疫情真的是“投毒”?河南疫情并非“投毒”,近来没有确凿证据表明河南疫情是由人为“投毒”导致的,警方声明也表示不能确定相关人员是否为主动投毒。河南张某东投毒案是一起在郑州发生的引起新冠疫情严重传播的行为。以下是该案件的关键信息:案件背景:时间地点:案件发生在1月12号的郑州。行为人:张某东,他是一名专业人士。02张某东的行为无疑是激起了公愤,在当下疫...

    2026/04/12
  • 上海浦东最新封闭通知(上海浦东最新封闭通知今天)

    上海浦东最新封闭通知(上海浦东最新封闭通知今天)

    2022上海哪天开始封的上海疫情有不同阶段的封控情况。2020年最早于2月10日开始封控,至4月22日解封;2022年较为大规模的封控从3月28日凌晨5时起开始。2020年,根据上海政府官方网站信息,上海疫情最早于2月10日开始封控,此次风控时间长达2个月,到4月22日解封。022年3月28日,上海宣布以黄浦江为界分区分批实施封控开展核酸筛查,浦东、浦南及...

  • 31省区市新增61例本土确诊(31省区市新增本土确诊病例30例)

    31省区市新增61例本土确诊(31省区市新增本土确诊病例30例)

    11月4日31省区市新增本土确诊68例(涉11省市)〖壹〗、月4日0—24时,31个省(自治区、直辖市)和新疆生产建设兵团报告新增本土确诊病例68例,涉及11个省市,具体分布及疫情相关情况如下:全国总体数据当日新增确诊病例78例,其中境外输入病例10例(上海3例,广西3例,天津1例,辽宁1例,广东1例,云南1例,含1例由无症状感染者转为确诊病例,在广西),...

  • 2023年9月疫情又开始了吗/2023年新冠疫情

    2023年9月疫情又开始了吗/2023年新冠疫情

    2023年9月还有新冠吗2023年9月,新冠疫情的可能性已经大大降低,但我们仍需保持防控措施。新型冠状病毒可能出现变异,新的变种可能更具传染性,因此防控形势依然严峻。社会防控措施的执行力度和效果对于防止疫情反弹至关重要。如果人们不遵守防控措施或者措施执行不力,疫情可能再次抬头。根据近来的情况来看,2023年9月出现新冠的可能性非常低,但我们仍需要做好...

  • 紧急提醒!这种病毒传染性超强(传染性很强的病毒)

    紧急提醒!这种病毒传染性超强(传染性很强的病毒)

    甲流高发!紧急提醒→当前甲流高发,日常家居清洁消毒需重点关注以下方面以保障健康:需重点关注的4个清洁环节通风不足措施:每天开窗通风2—3次,每次不少于30分钟,降低空气中病毒浓度。高频接触物品清洁不彻底措施:使用75%浓度医用酒精擦拭手机、钥匙、门把手等物品,防止病毒通过接触传播。近期甲流高发,家庭清洁消毒需避开以下误区,并掌握科学方法:家庭清洁消毒常...

  • 【上海确诊病例累计总数,上海确诊数据】

    【上海确诊病例累计总数,上海确诊数据】

    上海7日本土新增“215+3760”〖壹〗、022年5月7日0—24时,上海市新增本土新冠肺炎确诊病例215例,无症状感染者3760例,具体数据及情况如下:本土确诊病例新增确诊病例总数:215例,含135例由既往无症状感染者转为确诊病例。新增治愈出院:941例。昨天上海新增1例本地确诊,5例境外及26日涉及区域和场所〖壹〗、021年1月26日上海新增1...

返回顶部