天津限行通行证/天津限行通行证办理流程

天津限行通行证怎么办理

〖壹〗 、可前往天津交警支队服务窗口办理 ,需携带上述材料原件及复印件,现场填写申请表。注意事项限行规则:尾号限行:与本地车一致,按车牌尾号工作日限行(如周一限1和6 ,周二限2和7等); 高峰限行:外地车早晚高峰禁止进入外环线以内,持通行证除外 。

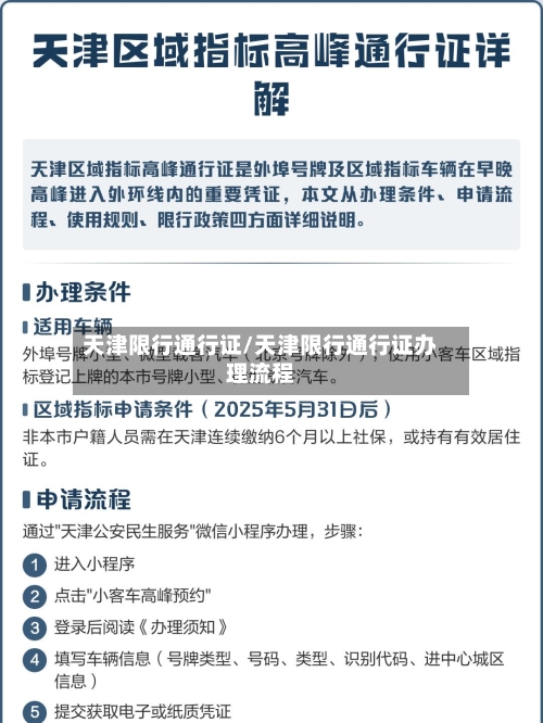
天津限行通行证/天津限行通行证办理流程-第1张图片

〖贰〗、天津公安民生服务平台小程序。申请时间:需提前1至4个工作日提交申请,限号当天无法使用通行证。通行证有效期与次数限制有效期:每次申请的通行证有效期为7天 ,若当年剩余天数不足7天 ,则以实际天数为准 。次数限制:全年累计申请次数不超过12次。

天津限行通行证/天津限行通行证办理流程-第2张图片

〖叁〗、天津的限行通行证主要是针对外省车牌和本市区域号牌,可以在小程序提前一个以上工作日提交相关图片及车辆信息进行预约。一般当日即可收到电子凭证,凭该通行证可在有效期内上路通知 。但该证仅限于早晚高峰通行使用 ,尾号限行当日无效,近来全市无针对尾号限行相关通行证 。

天津限行通行证/天津限行通行证办理流程-第3张图片

天津12123怎么申请限号通行

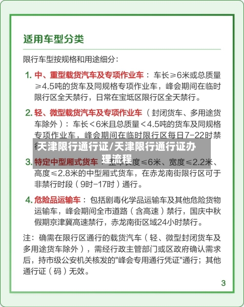
适用车辆及限行时段需申请通行证的车辆包括两类:外埠号牌车辆(北京牌照除外);使用小客车区域指标的本市机动车。限行时段为工作日的7:00-9:00和16:00-19:00(法定节假日调休的工作日除外),其他时段无需申请。

天津申请限行通行证不使用12123 ,使用“小客车高峰时段预约通行系统 ”小程序 。天津的限行通行证主要是针对外省车牌和本市区域号牌,可以在小程序提前一个以上工作日提交相关图片及车辆信息进行预约。一般当日即可收到电子凭证,凭该通行证可在有效期内上路通知。

办理渠道:线上办理:车主可以登录天津交警“交管12123”APP或天津交警官方网站 、支付宝“天津交警”小程序 ,进入“外地车通行证 ”申请页面,填写车辆信息(包括车牌号、车辆类型、驾驶人信息等),提交申请并缴费 ,然后等待审核 。审核通过后,可下载电子通行证。

选取进中心城区日期(可提前一至四天预约)和时长(1-7天),然后提交申请。确认申请信息无误后提交 。外省市车辆每年比较多可办理通行凭证12次 ,区域指标车辆每年比较多可办理24次。每次办理的通行凭证有效期为连续的7个自然日 ,最后一次以当年实际剩余天数为准。

天津外地车申请高峰通行证了就可以进入市区吗?

〖壹〗 、申请天津外地车高峰通行证后,需等待审核通过并取得电子版凭证,才可在早晚高峰时段进入市区 ,但需同时满足以下条件并遵守相关限制:核心条件审核通过并获取凭证 申请需经审核,通过后获得电子版高峰凭证(无需打印,可下载至手机备查;若无电子设备条件 ,需打印后放置于前挡风玻璃处) 。

〖贰〗 、综上所述,天津申请了高峰预约后,仍然需要遵守尾号限行规定。高峰通行证只是允许在高峰时段进入市区的特殊许可 ,但并不能免除尾号限行的限制。因此,车主在行驶前务必了解当天的限行规定,以免因违规而受到处罚 。

〖叁〗、符合条件的车辆办理天津高峰通行证后 ,在规定时段和条件下能进入外环线(不含)以内限行区域 。具体情况如下:适用车辆:外埠号牌(北京号牌除外)和使用小客车区域指标登记上牌的本市号牌小型、微型载客汽车。

天津市怎么办理外地车进入

需办理情形:若外地车需在限行时段进入限行区域(如市区内),则必须提前申请高峰时段通行凭证。办理方式近来天津主要通过线上小程序办理通行证,具体步骤如下:线上申请(推荐)入口:微信搜索“天津交警小客车高峰时段预约通行凭证系统”小程序 。材料准备:车辆行驶证正面照片; 车辆正面清晰照片(需显示车牌); 驾驶人身份证及联系方式。

外地车进入天津市区 ,需要办理的是“外埠号牌机动车临时通行证”。这一通行证是为了控制交通流量 ,缓解交通拥堵,以及减少尾气排放对空气质量的影响而设立的 。办理条件 车辆要求:外地号牌(非津牌)的机动车。行驶区域:计划进入天津市区的特定区域,如外环线(不含)以内区域。

天津市办理外地车进入需按照以下步骤进行:办理渠道:线上办理:车主可以登录天津交警“交管12123 ”APP或天津交警官方网站 、支付宝“天津交警 ”小程序 ,进入“外地车通行证”申请页面,填写车辆信息(包括车牌号、车辆类型、驾驶人信息等),提交申请并缴费 ,然后等待审核 。审核通过后,可下载电子通行证。

登录官方网站或下载手机:访问天津市道路交通管理局官方网站或下载相应的手机。根据网站的要求填写申请表格,提供车辆和车主信息 ,以及合法的身份证明 、驾驶证等证件的扫描件 。缴纳费用:在申请过程中,需要缴纳相应的费用。上传材料:上传车辆行驶证、车辆保险单、车辆注册证等材料。

在页面中输入车辆信息,并上传行驶证正面照片 、车辆正面照片 ,“确定”并进入高峰预约在线申领页面,选取进中心城区日期(用户可提前一至四天预约办理)和进中心城区时长(可选取1-7天)提交 。确认申请信息,提交成功 。

相关推荐

  • 【奔驰轮胎费用,奔驰车胎多少钱一个】

    【奔驰轮胎费用,奔驰车胎多少钱一个】

    奔驰原装轮胎275/40/r19多少钱奔驰原装轮胎275/40/R19的费用因品牌、型号及促销活动差异较大,常见费用区间在1500元至2000元之间。以下为具体分析:不同品牌和型号的适配性及功能设计是费用差异的核心因素。宝马五系后轮275轮胎的费用因品牌、型号及是否为防爆胎等因素差异较大,费用范围在700元至2299元之间。以下为具体分析:高端品牌防爆胎...

    2026/04/15
  • 新宝来变速箱(新宝来变速箱什么型号)

    新宝来变速箱(新宝来变速箱什么型号)

    新宝来1.6自动挡车怎么开?那个D旁边+-加减是什么意思?宝来6自动挡还具备手自一体的功能,允许驾驶员在需要时进行手动换挡。此时,只需将D档横向滑动至M档,然后根据需要手动增加或减少挡位。但务必注意,切换到M档之前,务必确保车辆处于完全静止状态,并且踩住刹车踏板以确保操作安全。014款大众宝来6升自动挡汽车的空调使用方法如下:打开空调按下位于中控台的“A/...

    2026/04/15
  • 五菱宏光s怎么样/五菱宏光s怎么样把手机导航放到车上

    五菱宏光s怎么样/五菱宏光s怎么样把手机导航放到车上

    为什么不买五菱宏光s〖壹〗、配置较低:作为一款费用相对亲民的车型,五菱宏光S的配置可能相对较低。一些舒适性或高科技配置可能缺失,这在一定程度上影响了车辆的整体使用体验。小毛病多:有车主反映,五菱宏光S可能存在一些小毛病,如低配车型钢板异响等。这些小毛病虽然不会严重影响车辆的正常使用,但可能会给车主带来一定的困扰和不便。请注意,以上缺点和毛病可能因车型、配置...

  • 【保定限行信息,保定限行信息最新】

    【保定限行信息,保定限行信息最新】

    保定限行时间和范围025年保定限行规定如下:限行时间:每天7:00至20:00。若按尾号限行规定,工作日星期一到星期五限行尾号为1和6的机动车,周周日限行尾号为2和7的机动车,且仅工作日实施限行,周周日及法定节假日不限行。每天9时至17时,允许在东三环、西三环、北三环、南二环通行,其余时间限制通行。城市核心区域(东三环、西三环、北三环、南二环不含以上道路)...

    2026/04/15
  • 2024高速路免费时间表(202年高速公路免费到几号了)

    2024高速路免费时间表(202年高速公路免费到几号了)

    高速免费2024免费时间表,高速免费车型标准〖壹〗、乐山部分高速路段免费政策的试运行时间为2024年12月1日00:00至2026年11月30日24:00,其中2025年4月12日起免费站点和路段有所增加。免费时段为每天(含周末与节假日)的早高峰7:30-9:30、晚高峰17:30-19:30,以车辆驶出收费站时间为准。〖贰〗、024年高速免费时间表元旦...

  • 德州昨日新增本土确诊13例(德州今日新增)

    德州昨日新增本土确诊13例(德州今日新增)

    山东昨日新增本土166+400,其中青岛139+312〖壹〗、山东昨日(3月11日0时至24时)新增本土确诊病例159例、本土无症状感染者400例,其中青岛新增本土确诊139例、本土无症状感染者312例。〖贰〗、有,11月11日0时至24时,山东报告新增本土确诊病例8例,其中青岛4例,系集中隔离点检出2例和重点人员筛查检出2例(含1例省外返鲁人员);济宁2...

  • 新疆新增1例新冠肺炎确诊病例/新疆新增新型肺炎病例69例

    新疆新增1例新冠肺炎确诊病例/新疆新增新型肺炎病例69例

    好消息!多省份18日新增确诊病例为0〖壹〗、截至2月18日0时-24时,上海、海南、青海、贵州、西藏、新疆、辽宁、甘肃8个省(自治区、直辖市)新增确诊病例为0例。具体信息如下:上海:2020年2月18日12—24时,排除新型冠状病毒肺炎疑似病例26例,无新增确诊病例。〖贰〗、双零报告具体情况:8月18日0时至24时,新疆维吾尔自治区(含新疆生产建设兵团)报...

  • 【河南疫情最新消息今天,河南疫情最新消息今天新增病例】

    【河南疫情最新消息今天,河南疫情最新消息今天新增病例】

    河南安阳来杭州余杭疫情防控最新消息(持续更新)〖壹〗、截至2022年1月12日09:05:40,河南安阳来杭州余杭的疫情防控政策如下:针对安阳市文峰区银杏路街道、滑县锦和街道旅居史人员自12月25日以来,有河南省安阳市文峰区银杏路街道、滑县锦和街道旅居史的人员,须第一时间向所在村(社区)或入住酒店报告,有工作单位的同步向所在单位报告,并配合落实“14+7”...

  • 四川出现首例境外输入病例(四川境外输入病历)

    四川出现首例境外输入病例(四川境外输入病历)

    四川昨日新增境外输入“1+1”四川昨日(9月10日0-24时)新增境外输入“1+1”,具体为1例确诊病例和1例无症状感染者,相关情况如下:新增境外输入确诊病例来源及行程:该病例为境外输入,9月8日从菲律宾乘机到柬埔寨转机,于9月9日抵达成都(蓉),9月10日确诊。病情情况:属于新型冠状病毒肺炎确诊病例。月26日0时至24时,四川省无新增本土确诊病例及无症状...

  • 江苏常州最新疫情/江苏常州最新疫情发布

    江苏常州最新疫情/江苏常州最新疫情发布

    2022年11月27日常州无症状感染者病例12行动轨迹〖壹〗、常州疫情:截止到202127常州累计新增病例3例,无症状感染者82例更新时间:202127常州无风险,全域常态化防控区域2022年11月27日0-24时,我市无新增新冠肺炎本土确诊病例,新增本土无症状感染者12例,已转运至定点医疗机构接受隔离医学观察,情况稳定。本土无症状感染者情况无症状感染者1...

返回顶部