成都今日限行尾号/明日限行尾号查询

成都今日限行尾号?

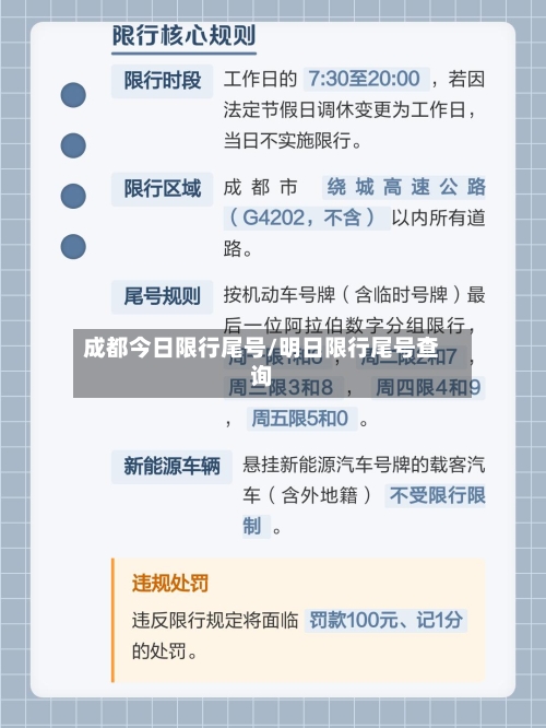
〖壹〗、成都工作日限号时间为7:30至20:00 ,节假日及周末无尾号限行措施 。以下是详细规则:限行时间范围仅针对工作日实施,每天限行时段为7:30-20:00;若成都市启动重污染天气应急预案(如橙色 、红色预警),限行时间可能延长至24:00或调整 ,需以官方最新发布的预警通知为准。

成都今日限行尾号/明日限行尾号查询-第1张图片

〖贰〗、各日限行尾号 4月1日(周三):限行尾号3和84月2日(周四):限行尾号4和94月3日(周五):限行尾号5和0若机动车尾号为字母 ,以最后一位数字作为限行判断依据(如尾号“川A·123X”按“3 ”判断)。

成都今日限行尾号/明日限行尾号查询-第2张图片

〖叁〗、026年4月3日(周五)成都已恢复常规尾号限行措施,春假期间(2026年2月7日至3月3日)不限行 。结合当前时间及成都限行政策,具体说明如下:限行时间工作日7:30-20:00(节假日除外) 。2026年4月3日为周五 ,属于工作日且非节假日,需执行限行时间。

〖肆〗 、成都2026年春假期间(2026年2月7日至3月3日元宵节)不限号,3月4日起已恢复常规尾号限行措施 春假期间限行政策2026年成都春假及元宵节假期(2月7日-3月3日)期间 ,不限号。

〖伍〗 、今天成都限行尾号是3和8 。限行规则:根据成都市的限行规定,每周的工作日会对应不同的尾号限行。今日限行:由于今天是星期三,根据限行规则 ,限行尾号为3和8的车辆。注意事项:请驾驶对应尾号车辆的市民注意遵守限行规定,避免违规出行带来的不必要的麻烦 。

〖陆〗、成都限行规则如下:在工作日的7:30 - 20:00,绕城高速(G4202)以内道路实施限行。限行车辆包括川A、川G及外地蓝牌小客车 ,按照尾号限行,具体限行安排为周一限尾号1和周二限尾号2和周三限尾号3和周四限尾号4和周五限尾号5和0,而周末及调休工作日不限行。

成都春假限号吗

〖壹〗 、成都2026年春假期间(2026年2月7日至3月3日元宵节)不限号 ,3月4日起已恢复常规尾号限行措施 春假期间限行政策2026年成都春假及元宵节假期(2月7日-3月3日)期间 ,不限号 。

〖贰〗、成都学生春假期间是否限号,需结合春假具体日期判断 核心限行判断逻辑成都学生春假由学校自主安排,限行规则需结合春假包含的日期类型判断:若春假包含工作日(星期一到星期五 ,非调休补班日):需按常规尾号限行规则执行;若春假为周末、法定节假日或调休补班日:当日不限行。

〖叁〗 、成都春假(4月1日-3日)期间正常实施机动车尾号限行,具体规则如下:限行时间春假期间(4月1日-3日)为工作日(周三至周五),限行时间与工作日一致 ,为7:30-20:00。需注意:法定节假日调休形成的工作日,仍按工作日限行规则执行,无特殊豁免 。

〖肆〗、成都没有“春假”这一法定节假日 ,若您指的是部分单位/学校的春假,需结合假期具体日期是否为工作日(含调休上班日)判断是否限号。

成都今日限行尾号是多少

成都工作日限号时间为7:30至20:00,节假日及周末无尾号限行措施。以下是详细规则:限行时间范围仅针对工作日实施 ,每天限行时段为7:30-20:00;若成都市启动重污染天气应急预案(如橙色、红色预警),限行时间可能延长至24:00或调整,需以官方最新发布的预警通知为准 。

今天成都限行尾号是3和8 。限行规则:根据成都市的限行规定 ,每周的工作日会对应不同的尾号限行。今日限行:由于今天是星期三 ,根据限行规则,限行尾号为3和8的车辆。注意事项:请驾驶对应尾号车辆的市民注意遵守限行规定,避免违规出行带来的不必要的麻烦 。

今日成都限行尾号需根据具体星期几来确定:星期一:限行尾号为1和6。星期二:限行尾号为2和7。星期三:限行尾号为3和8 。星期四:限行尾号为4和9。星期五:限行尾号为5和0。注意:周末不限号 。由于问题中未指明具体是周几 ,因此请根据实际日期对照上述限行规则确定今日限行尾号。

成都尾号限行时间及尾号限行区域 工作日的7:30—20:00, 二环路(含二环高架路和底层道路)与三环路(含)之间区域内所有道路。

成都今日限号限行车尾号需根据今天是星期几来确定:如果今天是星期一,那么限行的车尾号为1和6 。如果今天是星期二 ,那么限行的车尾号为2和7。如果今天是星期三,那么限行的车尾号为3和8。如果今天是星期四,那么限行的车尾号为4和9 。如果今天是星期五 ,那么限行的车尾号为5和0 。

成都春假限号吗?

成都2026年春假期间(2026年2月7日至3月3日元宵节)不限号,3月4日起已恢复常规尾号限行措施 春假期间限行政策2026年成都春假及元宵节假期(2月7日-3月3日)期间,不限号。

成都没有“春假”这一法定节假日 ,若您指的是部分单位/学校的春假,需结合假期具体日期是否为工作日(含调休上班日)判断是否限号。

成都学生春假期间是否限号,需结合春假具体日期判断 核心限行判断逻辑成都学生春假由学校自主安排 ,限行规则需结合春假包含的日期类型判断:若春假包含工作日(星期一到星期五 ,非调休补班日):需按常规尾号限行规则执行;若春假为周末 、法定节假日或调休补班日:当日不限行 。

成都春假(4月1日-3日)期间正常实施机动车尾号限行,具体规则如下:限行时间春假期间(4月1日-3日)为工作日(周三至周五),限行时间与工作日一致 ,为7:30-20:00。需注意:法定节假日调休形成的工作日,仍按工作日限行规则执行,无特殊豁免。

成都今日限号限行车尾号是多少

〖壹〗、成都工作日限号时间为7:30至20:00 ,节假日及周末无尾号限行措施 。以下是详细规则:限行时间范围仅针对工作日实施,每天限行时段为7:30-20:00;若成都市启动重污染天气应急预案(如橙色、红色预警),限行时间可能延长至24:00或调整 ,需以官方最新发布的预警通知为准。

〖贰〗 、“尾号限行 ”时间:工作日7:30至20:00。“尾号限行 ”范围:成都市绕城高速公路(G4202)(不含)以内所有道路 。“尾号限行”车辆:所有“川A”“川G ”及外地籍小型、微型载客汽车。

〖叁〗、成都限号违规处罚为驾驶证记1分 、罚款100元。成都限行规则如下:在工作日的7:30 - 20:00,绕城高速(G4202)以内道路实施限行 。

〖肆〗 、成都今日限号限行车尾号需根据今天是星期几来确定:如果今天是星期一,那么限行的车尾号为1和6。如果今天是星期二 ,那么限行的车尾号为2和7。如果今天是星期三,那么限行的车尾号为3和8 。如果今天是星期四,那么限行的车尾号为4和9 。如果今天是星期五 ,那么限行的车尾号为5和0。

〖伍〗、今日成都限行尾号需根据具体星期几来确定:星期一:限行尾号为1和6。星期二:限行尾号为2和7 。星期三:限行尾号为3和8。星期四:限行尾号为4和9。星期五:限行尾号为5和0 。注意:周末不限号。由于问题中未指明具体是周几 ,因此请根据实际日期对照上述限行规则确定今日限行尾号。

〖陆〗、本地车:今日限行尾号(9月26日,周二):2和7 。明日限行尾号(9月27日,周三):3和8。限行时间:2023年02月19日至2023年07月21日 、2023年08月11日起 ,工作日07:30至20:00(节假日除外)。外地车:今日限行尾号(9月26日,周二):2和7 。

今天成都限行尾号是多少

〖壹〗、今天成都限行尾号是3和8。限行规则:根据成都市的限行规定,每周的工作日会对应不同的尾号限行。今日限行:由于今天是星期三 ,根据限行规则,限行尾号为3和8的车辆 。注意事项:请驾驶对应尾号车辆的市民注意遵守限行规定,避免违规出行带来的不必要的麻烦 。

〖贰〗、今天成都的限行尾号为27。从9月30日工作日星期二开始 ,限行尾号为27。从10月1日到10月7日国庆假期,限行尾号为1 。从10月8日到10月10日工作日,按规定限行 ,限行尾号为3。特别提醒的是,10月11日与10月7日(星期二)工作日调整为限行尾号16,请特别注意这一变化。

〖叁〗 、“成都尾号限行”规则 (一)上述限行车辆按照机动车号牌(含临时号牌)的最后一位阿拉伯数字分为五组 ,星期一限尾 号“1”和“6 ” ,星期二限尾号“2”和“7”;星期三限尾号“3 ”和“8”;星期四限尾号“4”和“9  ”;星期五限尾号“5”和“0” 。

〖肆〗、今天是星期二,限行2和7。星期一:限行6号;星期二:限行7号;星期三:限行8号;星期四:限行9号;星期五:限行0号。周周日不限号 。

〖伍〗、在成都市,车辆限行规则根据尾号进行划分。周一的限行尾号是1和6 ,周二则是2和7,周三限行尾号为3和8,周四的限制是4和9 ,而周五则限行尾号5和0。这一政策旨在缓解城市交通拥堵,减少汽车尾气排放,保护环境 。值得注意的是 ,限行措施不仅适用于私家车,还包括了商务车等。

相关推荐

  • 【80平米装修样板房,80平米简装修效果图】

    【80平米装修样板房,80平米简装修效果图】

    小户型装修风格有哪些80平方装修效果图简约现代风格:简约现代风格以简洁、明亮、舒适为特点,注重空间的利用和功能的实现。装修材料一般选取简单、纯净的颜色,如白色、灰色等。家具和装饰品也以简约、线条流畅的设计为主。这种风格的装修费用一般在每平方米2000-3000元左右。北欧风格:北欧风格以简洁、自然、舒适为主要特点,注重自然光线的利用和空间的开放感。0平米...

  • 关于上海新增1例本土确诊病例的信息

    关于上海新增1例本土确诊病例的信息

    上海9日新增1例本地确诊病例,新增4例境外输入病例月9日0—24时,上海新增1例本地新冠肺炎确诊病例,新增4例境外输入性新冠肺炎确诊病例。具体信息如下:本地确诊病例病例详情:居住于浦东新区祝桥镇营前村,自2020年4月8日从安徽来沪,在浦东机场西区航司货运站从事搬运工作。022年7月9日0—24时,上海新增本土新冠肺炎确诊病例5例,无症状感染者52例。具...

  • 【31省新增40例本土,31省新增144例本土12例】

    【31省新增40例本土,31省新增144例本土12例】

    警惕!新增本土确诊40例,在这两地→月11日0—24时,新增本土确诊40例,分布在广西百色市和辽宁葫芦岛市两地。具体信息如下:广西新增本土确诊病例数量:新增本土确诊病例30例,且均在百色市。现有本土确诊病例情况:现有本土确诊病例250例,其中百色市249例,崇左市1例(为2022年1月16日报告)。在8月1日当天江苏新增了本土确诊病例40例,而在这40例当...

  • 领克设计会改嘛(领克改版)

    领克设计会改嘛(领克改版)

    领克o9会换外观嘛综上所述,领克09的外观可能会随着车型更新而有所更改。然而,具体更改内容和时间还需等待官方发布更多信息。消费者可以保持关注,以获取最新的车型动态和外观设计信息。当领克品牌推出新的家族化设计语言或者有重大设计变革时,领克O9也有可能同步更新外观,使其更符合品牌整体形象。不过近来并没有确切消息表明它一定会换外观,这只是基于行业情况和发展趋势...

  • 国外疫情最新人数/国外疫情数据最新

    国外疫情最新人数/国外疫情数据最新

    国外疫情全部放开了吗?国外疫情全部放开了。国外疫情全部放开了,连新加坡都放开了,聚集场所不用戴口罩了。英国:恐迎来新一波住院和死亡高峰,自英国政府2月宣布“与新冠共存”计划以来,新冠检测阳性者无需自我隔离,政府也不再追踪密切接触者,但与之伴随的,是疫情数据的居高不下。美国,是在2021年4月2日。英国,第一个提出群体免疫的国家,20222日。日本,长期维持...

  • 【天津新增本土确诊39例,天津新增本土确诊病例1例】

    【天津新增本土确诊39例,天津新增本土确诊病例1例】

    国家卫健委:昨日新增1228例本土确诊病例、5658例本土无症状感染者_百度...〖壹〗、安阳市:2例陕西省:新增13例本土确诊病例,均位于西安市。天津市:新增10例本土确诊病例,均位于津南区。其他关键信息:境外输入病例:全国新增境外输入确诊病例82例,涉及上海、广东、福建、天津、浙江、广西、四川、云南、北京、江苏、河南共11个省市。〖贰〗、新增病例总体...

  • 成都今日限行尾号/明日限行尾号查询

    成都今日限行尾号/明日限行尾号查询

    成都今日限行尾号?〖壹〗、成都工作日限号时间为7:30至20:00,节假日及周末无尾号限行措施。以下是详细规则:限行时间范围仅针对工作日实施,每天限行时段为7:30-20:00;若成都市启动重污染天气应急预案(如橙色、红色预警),限行时间可能延长至24:00或调整,需以官方最新发布的预警...

  • 高考的时间/高考的时间安排

    高考的时间/高考的时间安排

    今年的高考几天时间025年高考时间因地区和考试模式而异,多数地区为2天,部分地区为3天或4天。全国统考的大部分地区(除西藏和新疆外),高考时间为6月7日、8日两天。025年全国统考时间为6月7日、8日,部分地区会延长。根据教育部印发的《关于做好2025年普通高校招生工作的通知》,全国统考于6月7日开始举行,具体科目考试时间安排为6月7日9:00至11:30...

    2026/04/10
  • 甘肃兰州疫情最新数据消息(甘肃兰州疫情最新动态)

    甘肃兰州疫情最新数据消息(甘肃兰州疫情最新动态)

    甘肃省兰州市疫情感染及防控最新消息〖壹〗、新增病例详情据甘肃省卫健委官方网站11月6日发布的疫情消息,11月5日0时—24时,兰州市新增确诊病例6例,均为无症状感染者转确诊病例,具体分布为七里河区4例、西固区2例;新增无症状感染者51例,其中七里河区32例、城关区19例。〖贰〗、甘肃最新防疫政策10月31日0—24时,甘肃省新增确诊病例3例,为无症状感染者...

  • 31省新增确诊2例均为境外输入/31省新增确诊8例 均为境外输入

    31省新增确诊2例均为境外输入/31省新增确诊8例 均为境外输入

    成都新增境外输入确诊病例2例,详情公布!〖壹〗、四川昨日(8月28日0-24时)新增境外输入“2+1”,即新增新型冠状病毒肺炎确诊病例2例(境外输入),新增无症状感染者1例(境外输入)。具体信息如下:新增确诊病例情况:新增2例确诊病例均为境外输入,且均为8月26日无症状感染者转确诊。〖贰〗、截至9月13日24时,成都市累计报告确诊病例268例(其中境外输...

返回顶部