杭州新增本土18例/杭州新增确诊病例1例

国家卫健委:2日新增确诊39例,本土21例

〖壹〗、含2例由无症状感染者转为确诊病例(均在广东) 。无症状感染者动态 新增无症状感染者22例 ,其中:境外输入18例。本土4例:云南2例(德宏傣族景颇族自治州),内蒙古1例(呼伦贝尔市),黑龙江1例(齐齐哈尔市)。当日转为确诊病例4例(境外输入2例 ,本土2例) 。

杭州新增本土18例/杭州新增确诊病例1例-第1张图片

〖贰〗 、0月13日0—24时 ,全国新增确诊病例21例,其中本土病例1例(在内蒙古锡林郭勒盟),境外输入病例20例 。本土病例详情 新增本土确诊病例1例 ,位于内蒙古锡林郭勒盟,无新增死亡病例及疑似病例。

杭州新增本土18例/杭州新增确诊病例1例-第2张图片

〖叁〗、月23日0—24时,国家卫健委报告新增确诊病例54例 ,其中本土病例30例,境外输入病例24例。 具体信息如下:本土病例分布 黑龙江省15例,均在哈尔滨市 。福建省15例 ,其中厦门市11例、莆田市4例。

〖肆〗 、月15日0时至24时,北京市新增39例本土确诊病例(含1例5月7日 、1例5月9日、1例5月12日、2例5月13日诊断的无症状感染者转确诊病例)和15例无症状感染者,无新增疑似病例 ,无新增境外输入确诊病例 、疑似病例和无症状感染者,治愈出院41例。

截至1月29日14时杭州本轮累计报告44例确诊病例

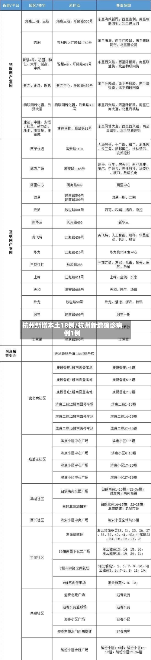
月28日0-24时,新增本土确诊病例18例 ,均在杭州市 。1月29日0-14时 ,新增本土确诊病例4例,均来自集中隔离点密接人员检测发现。病例分布区域 萧山区:12例 滨江区:21例 西湖区:1例 上城区:2例 富阳区:6例 拱墅区:2例 病例特征分析 感染来源:首发病例为杭州滨江慧而特公司员工,1月26日凌晨通过主动就诊确诊。

022年1月29日0-24时 ,浙江省新增本土确诊病例19例,均为杭州市报告,具体信息如下:病例发现方式 18例为集中隔离点发现 ,表明疫情传播链已得到有效管控,隔离措施发挥了关键作用 。1例为管控区筛查发现,提示社区传播风险仍需持续关注。

月30日0-13时杭州市新增本土确诊病例5例 会上通报 ,本轮杭州疫情累计报告确诊病例64例,其中1月29日19例,1月30日0-13时报告5例。这64例病例分布在滨江区32例、富阳区13例、萧山区14例 、上城区2例、拱墅区2例、西湖区1例 。从数据看 ,也是比较集中在滨江 、富阳、萧山。

月11日0—24时,国家卫健委通报全国新增确诊病例46例,其中本土病例20例均在福建 ,新增无症状感染者44例 ,本土18例也均在福建。 具体信息如下:新增确诊病例情况总体数据:全国31个省(自治区、直辖市)和新疆生产建设兵团报告新增确诊病例46例 。

累计病例分布:截至1月29日24时,本轮疫情累计报告确诊病例468例,其中汤阴县444例(占99%) ,文峰区19例,滑县2例,内黄县2例 ,安阳县1例 。社会面清零成果:自1月20日以来,安阳市已连续9日新增病例数在3例以下,且均为集中隔离点筛查发现 ,未出现社会面传播,为风险等级调整提供了科学依据。

累计确诊病例4474例,累计治愈出院病例4201例 ,无死亡病例。累计数据:截至1月14日24时,据31个省(自治区 、直辖市)和新疆生产建设兵团报告,现有确诊病例1001例(其中重症病例26例) ,累计治愈出院病例82352例 ,累计死亡病例4635例,累计报告确诊病例87988例,现有疑似病例1例 。

4月11日浙江省新型冠状病毒肺炎疫情情况一览

新增确诊病例:11例无境外输入病例。本土病例11例 ,分布如下:杭州市2例(含1例由无症状感染者转为确诊病例)。宁波市5例 。湖州市1例。嘉兴市3例(含3例由无症状感染者转为确诊病例)。新增治愈出院病例:6例 。解除医学观察的密切接触者:2938人。新增无症状感染者:20例 境外输入2例,来源国家为英国(1例)和西班牙(1例)。

022年4月12日0 - 24时,杭州新型冠状病毒肺炎疫情情况如下:新增确诊病例:3例 ,且含2例由无症状感染者转为确诊病例 。新增无症状感染者:6例。当日疫情相关动态:当日新增治愈出院病例及解除医学观察的密切接触者数据为全省情况,未单独提及杭州相关数据。

开平市新型冠状病毒肺炎疫情防控指挥部办公室通告2022年4月11日下午4时接报,外市新冠肺炎确诊病例关联的1名密切接触者在我市活动 。市新冠肺炎疫情防控指挥部迅速部署 ,立即启动应急处置机制,近来密切接触者已接受集中隔离医学观察,4月9日核酸检测结果为阴性 。

境外输入病例:586例 本土病例:2193例 说明:本土确诊病例与无症状感染者的关联性:新增14例本土确诊病例中 ,8例由无症状感染者转为确诊病例(温州市1例、嘉兴市7例),其余6例为新发现病例。嘉兴市疫情集中:新增本土确诊病例和无症状感染者中,嘉兴市分别占10例和37例 ,是当日疫情最集中的地区。

截止2月4日24时 ,全国新型冠状病毒感染的肺炎疫情播报情况如下:确认病例数据 2月4日新增确诊3887例,累计确诊24324例 。疑似病例数据 2月4日新增疑似3971例,累计现有疑似23260例。连续三日的当日新增疑似数据环比处于下降趋势。

相关推荐

  • 【衡阳大学有哪些大学,衡阳大学名单】

    【衡阳大学有哪些大学,衡阳大学名单】

    2024衡阳有哪些大学?本科院校:衡阳师范学院:湖南省属公办全日制普通本科高等院校,湖南省“双一流”高水平应用特色学院。南华大学:湖南省属重点建设的综合性大学,拥有良好的教学与科研实力。湖南工学院:本科层次的民办院校,专注于工学领域。南华大学船山学院:本科层次的民办学院,侧重于理工科教育。024年衡阳本科大学共有6所,分别是:衡阳师范学院:湖南省属...

  • 【广汽新款suv,广汽新款m8】

    【广汽新款suv,广汽新款m8】

    新款广汽丰田威兰达上市!加量不加价?022款广汽丰田威兰达在配置提升的同时维持了原价区间(118万元-218万元),可视为“加量不加价”的改款车型。首先,2024款威兰达已正式上市。其中,2024年5月29日,广汽丰田宣布2024款威兰达正式上市,此次改款主要针对配置进行优化,例如全系标配T-Pilot智能驾驶辅助系统,并新增了多项智能安全功能,同时部分车...

    2026/04/20
  • 松江中心医院疫情/松江中心医院疫情防控电话

    松江中心医院疫情/松江中心医院疫情防控电话

    松江区中心医院近期门诊安排及就医提示〖壹〗、松江区中心医院近期门诊安排为4月27日起逐步恢复部分专科门诊,急诊、急救、发热门诊、核酸采样点24小时开放;4月27日至5月7日门诊时间为上午8:00-11:30,下午13:00-17:00,5月7日之后根据疫情形势调整。就医需配合疫情防控措施,实行全预约制(志愿者代配药无须预约),进入医院有相关要求,配...

  • 山东青岛疫情(山东青岛疫情严重吗)

    山东青岛疫情(山东青岛疫情严重吗)

    山东青岛是中风险地区吗?〖壹〗、青岛行程码上的星号表示当前青岛存在中风险或高风险地区,但并不代表用户实际到访过这些中高风险区域。具体说明如下:星号的含义行程码(通信大数据行程卡)通过星号“*”标记城市名称的右上角,提示该城市辖区内至少有一个中风险或高风险地区。这一标记基于国家卫生健康委每天公布的疫情风险等级数据动态更新。〖贰〗、截至2022年2月24日10...

    2026/04/20
  • 【各种品牌汽车费用,各大品牌汽车费用】

    【各种品牌汽车费用,各大品牌汽车费用】

    汽车一般多少钱经济型轿车:国产自主品牌(如吉利、长安、比亚迪等)新车费用通常在5万~15万元人民币。合资品牌(如大众捷达、丰田威驰等)入门款约8万~20万元。中高端家用车:合资品牌主流车型(如本田雅阁、丰田凯美瑞)约18万~30万元。豪华品牌入门款(如奥迪A宝马1系)约20万~35万元。现在一般汽车费用跨度较大,从几万元到几十万元不等,具体取决...

  • 怀柔疫情/怀柔疫情最新情况

    怀柔疫情/怀柔疫情最新情况

    北京新增报告境外输入确诊病例1例,出院2例〖壹〗、月5日0时至24时,北京市新增报告境外输入新冠肺炎确诊病例1例,治愈出院病例2例,无新增本地确诊病例。具体信息如下:境外输入确诊病例情况新增报告境外输入确诊病例1例,为美国输入病例。截至4月5日24时,累计报告境外输入确诊病例171例,其中治愈出院病例42例,无境外输入无症状感染者报告。〖贰〗、月3日0...

    2026/04/20
  • 杭州新增本土18例/杭州新增确诊病例1例

    杭州新增本土18例/杭州新增确诊病例1例

    国家卫健委:2日新增确诊39例,本土21例〖壹〗、含2例由无症状感染者转为确诊病例(均在广东)。无症状感染者动态新增无症状感染者22例,其中:境外输入18例。本土4例:云南2例(德宏傣族景颇族自治州),内蒙古1例(呼伦贝尔市),黑龙江1例(齐齐哈尔市)。当日转为确诊病例4例(境外输入2...

  • 长沙新增1例核酸阳性者/长沙新增1例阳性人员

    长沙新增1例核酸阳性者/长沙新增1例阳性人员

    长沙市在隔离管控人员中发现2例新冠肺炎无症状感染者〖壹〗、李某某:女,58岁,住天心区城南路街道熙台岭席草田巷,系3月30日公布的无症状感染者刘某某的密切接触者。3月27日、29日核酸检测阴性,3月31日核酸检测初筛阳性,后经市疾控中心复核阳性。蒋某某:女,65岁,住天心区新开铺街道天翔新新家园,系3月30日公布的无症状感染者袁某的密切接触者。〖贰〗、感染...

  • 【西安新增11例本土确诊病例,西安新增确诊患者详情】

    【西安新增11例本土确诊病例,西安新增确诊患者详情】

    国家卫健委:17日新增本土“11+41”月17日0—24时,全国新增本土确诊病例11例,新增本土无症状感染者41例。具体数据及情况如下:新增本土确诊病例11例地区分布:内蒙古5例,辽宁4例,北京1例,上海1例。特殊情况:含1例由无症状感染者转为确诊病例(在内蒙古)。日起医保电子凭证全国开通,用户可通过微信激活实现“一码通行”;同日浙江首批援意医疗专家携物资...

  • 【北京疫情最新公布,北京疫情最新情况播报新增】

    【北京疫情最新公布,北京疫情最新情况播报新增】

    北京本轮疫情已经出现4例死亡病例!〖壹〗、北京本轮疫情出现4例死亡病例,均为80岁以上高龄且合并多种基础病、未接种新冠疫苗的轻症患者。以下从死亡病例特点、老年人接种疫苗必要性等方面展开分析:新冠感染者死亡病例的共同特点基础病是关键因素:从总体信息来看,新冠死亡病例多为有严重基础病的患者,如慢性肺部疾病、肾功能不全等。〖贰〗、北京此轮疫情已持续近两个月。据北...

返回顶部