上海疫情风险区域划分(上海疫情风险区域划分地图)

上海三区划分是什么意思

上海“三区 ”指封控区 、管控区 、防范区,全市实施分区分类差异化防控 ,三区划分标准及管控政策如下:封控区划分标准:近7天内有阳性感染者报告的居住小区、自然村或单位、场所 ,划为封控区。管控政策:实施“7天封闭管理+7天居家健康监测 ” 。7天封闭管理期间,实行“区域封闭 、足不出户、服务上门” 。

上海疫情风险区域划分(上海疫情风险区域划分地图)-第1张图片

上海三区划分指的是上海市在行政管理和经济发展上的三个主要区域划分,包括中心城区、郊区新城和乡村地区。中心城区作为上海的核心区域 ,包括了黄浦区 、徐汇区、长宁区、静安区 、普陀区、虹口区、杨浦区等。这些区域历史悠久,文化底蕴深厚,同时也是上海的经济 、文化和商业中心 。

上海疫情风险区域划分(上海疫情风险区域划分地图)-第2张图片

上海市区是指上海市的核心区域 ,包括黄浦、卢湾、徐汇 、长宁 、静安、普陀、闸北 、虹口、杨浦、闵行 、宝山、嘉定、浦东新区等13个行政区。这个区域是上海市的政治 、经济、文化和交通中心,拥有许多著名的景点和历史遗迹,如外滩、人民广场 、豫园、城隍庙等。

上海疫情风险区域划分(上海疫情风险区域划分地图)-第3张图片

上海“三区”划分原则主要依据风险程度大小 ,实施分区分级差异化防控并进行阶梯式管理,“三区 ”指封控区、管控区和防范区,具体划分原则如下:封控区 划分标准:一般是报告阳性感染者涉及的居民小区(单位 、场所)所在楼栋或单元 。

上海老三区是黄浦区 ,南市区和卢湾区。截至2019年底,上海市管辖的16个市辖区。其中上海市中心面积约660平方公里 。核心区域包括:黄浦区(黄浦区 、原南市区、原卢湾区)、徐汇区 、长宁区、静安区(静安区、原闸北区) 、普陀区、虹口区、杨浦区以及浦东新区的外环内城区(浦东外环线以内的城区)。

是否解封?上海部分区域“三区”划分名单公布

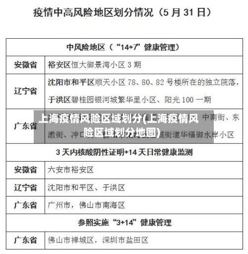
〖壹〗 、青浦区:分两批划定,第一批封控区409个、管控区67个、防范区1420个;第二批封控区285个 、管控区36个、防范区2061个。奉贤区:12个镇划定封控区、管控区 ,其余为防范区 。崇明区:封控区涉及4个乡镇 ,管控区涉及9个镇,其余为防范区。

〖贰〗 、月20日上城采荷街道三区范围解封情况为:夕照新村小区解除“三区 ”管控措施,恢复常态化疫情防控。 具体说明如下:解封区域:自2022年4月20日起 ,上城区采荷街道夕照新村小区解除“三区”管控措施 。同时,小营街道城站单身公寓院区的相关区域也一同解除管控 。

〖叁〗 、名单更新情况说明:截至近来,浦东新区仅部分街镇公布了第一批三区名单 ,尚未有完整的第二批三区名单公布,相关站点会持续关注并保持更新。三区划分标准封控区:近7天内有阳性感染者报告的居住小区、自然村或单位、场所,划为封控区。

〖肆〗 、嘉定区三区划分名单更新说明嘉定区三区划分名单更新时间为2022年4月24日 ,后续会根据区域疫情发展对三区实施动态调整,名单会动态更新 。上海三区划分标准封控区定义:近7天内有阳性感染者报告的居住小区、自然村或单位、场所。管理措施:实施“7天封闭管理 + 7天居家健康监测”。

上海三区划分标准

〖壹〗 、上海“三区 ”指封控区、管控区、防范区,全市实施分区分类差异化防控 ,三区划分标准及管控政策如下:封控区划分标准:近7天内有阳性感染者报告的居住小区 、自然村或单位、场所,划为封控区 。管控政策:实施“7天封闭管理+7天居家健康监测”。7天封闭管理期间,实行“区域封闭、足不出户 、服务上门”。

〖贰〗、“三区 ”划分标准根据国务院联防联控机制及上海市防控办要求 ,浦东新区依据风险程度对居住小区、自然村及单位场所进行分类:封控区:近7天内有阳性感染者报告的区域 。管控区:近7天内无阳性感染者报告的区域。防范区:近14天内无阳性感染者报告的区域。

〖叁〗 、上海“三区”划分原则主要依据风险程度大小 ,实施分区分级差异化防控并进行阶梯式管理,“三区”指封控区 、管控区和防范区,具体划分原则如下:封控区 划分标准:一般是报告阳性感染者涉及的居民小区(单位、场所)所在楼栋或单元 。

上海浦东浦南及毗邻区域网格化管理意味着什么

〖壹〗、上海浦东浦南及毗邻区域网格化管理意味着根据疫情风险程度 ,将区域划分为封控区 、管控区和防范区,实施分区分类的差异化防控措施,以实现精准防控、科学管理 ,最大限度减少疫情对经济社会的影响。

〖贰〗、月31日晚,上海发布通告,自4月1日5时起对浦东 、浦南及毗邻区域实行分区分类、网格化管理 ,具体措施如下:实施范围包括浦东新区全区,奉贤区全区,金山区全区 ,崇明区全区,闵行区浦锦街道、浦江镇,松江区新浜镇 、石湖荡镇、泖港镇、叶榭镇。

〖叁〗 、截止近来 ,康桥大润发并未发布解封通知 。而根据上海市有关方面发布通告对浦东、浦南及毗邻区域 ,实行分区分类、网格化管理,这意味着浦东还没有解封 。而我们要知道的是当前上海本土疫情还较为严重,浦东是不可能全面解封的。

相关推荐

  • 安徽发现新冠阳性患者/安徽确诊阳性

    安徽发现新冠阳性患者/安徽确诊阳性

    安徽六安发现一例新冠病毒检测呈阳性人员,密接者核酸怎么样?〖壹〗、据最新消息报道,安徽六安发现一例新冠病毒检测呈阳性人员,这一消息曝光。瞬间使得大家紧张起来,是啊,经历过疫情平和状态,突然再次出现。自然让我们非常紧张,当然。相关部门也是第一时间启动紧急状态。对其密切接触人员进行了核酸检验,并且进行隔离。〖贰〗、检测方法对结果的影响核酸检测:灵敏度相对较高,...

  • 北京昨日新增11病例7例在丰台(北京昨日7例新增中5例在丰台)

    北京昨日新增11病例7例在丰台(北京昨日7例新增中5例在丰台)

    北京昨日新增3例境外输入病例,来自英国和西班牙〖壹〗、北京昨日(3月17日12时至24时)新增2例境外输入病例,分别来自英国和西班牙,并非3例。以下是详细信息:新增境外输入确诊病例情况:3月17日12时至24时,北京市新增报告境外输入新冠肺炎确诊病例2例,其中西班牙1例、英国1例。此前,3月17日0时至12时,北京新增报告境外输入确诊病例1例,为英国输入病...

  • 西安为什么不公开疫情/西安防疫为什么那么严格

    西安为什么不公开疫情/西安防疫为什么那么严格

    西安真的封城了吗?西安并未封城。具体说明如下:身处西安的直观感受:有身在西安的人表示,自己并未听闻西安封城的消息,对这一说法感到一头雾水。西安的疫情风险等级与管控情况:南京疫情对西安有影响,但西安属于低风险区域。不过因举办全运会这一国家重视的活动,管控相较于其他城市更为严格。西安“封城”后,交通出行受到严格限制,国内航班全部取消,地铁客流大幅下降至平日的1...

  • 【福州理工学院二本学什么的,福州理工学院二本学什么的专业】

    【福州理工学院二本学什么的,福州理工学院二本学什么的专业】

    福建理工学院是985还是211福建理工学院不是985大学。以下是关于福建理工学院及985工程的详细说明:福建理工学院情况:福建理工学院是一所普通的本科院校,未被纳入国家985工程或211工程大学名单。985工程简介:985工程是中国政府于1998年启动的一项高等教育发展计划,旨在建设一批具有世界先进水平的一流大学。综上所述,福州理工学院并非985工程大学,...

  • 【四川泸州疫情,四川泸州疫情情况】

    【四川泸州疫情,四川泸州疫情情况】

    四川省泸州有性况吗有。10月5日0-24时,泸州新增本土无症状感染者1例,新增外省返川无症状感染者1例,新增境外输入无症状感染者1例,新增治愈出院病例4例。所以泸州是有疫情的。泸州的社会治安状况良好,居民安居乐业。当地政府和社会各界对治安问题高度重视,为居民提供了安全的生活环境。此外,泸州的人民热情好客,友善相处,为生活增添了温馨的氛围。综上所述,泸州的生...

    2026/04/20
  • 今天高速免费不(今天髙速免费不)

    今天高速免费不(今天髙速免费不)

    今天高速免费吗026年五一免费时间免费时段为5月1日00:00-5月5日24:00,免费判定以车辆驶离高速出口的时间为准(驶入时间不影响)。今天高速免费。高速免费通行的时间范围包括春节、清明节、劳动节、国庆节等四个国家法定节假日。免费时段从节假日第一天00:00开始,节假日最后一天24:00结束。需要注意的是,普通公路以车辆通过收费站收费车道的时间为准,高...

  • 【抗疫情的画,抗疫情的画怎么画简单的】

    【抗疫情的画,抗疫情的画怎么画简单的】

    抗疫绘画简单又好看〖壹〗、第一步、我们在纸的顶上画出一个矩形框。第二步、在上边写上【抗击疫情-从我做起】。第三步、画出图案,下边画出两个大的矩形。第四步、画上消毒液和口罩,这样抗疫手工海报就画好了。〖贰〗、《万众一心攻坚克难》作者:吕玉晗校区:响丁当宝鸡雍城校区作品以众人托起地球为构图,地球表面标注“中国”字样,周围环绕爱心与握手图案,体现全球合作抗疫...

    2026/04/20
  • 上海疫情风险区域划分(上海疫情风险区域划分地图)

    上海疫情风险区域划分(上海疫情风险区域划分地图)

    上海三区划分是什么意思上海“三区”指封控区、管控区、防范区,全市实施分区分类差异化防控,三区划分标准及管控政策如下:封控区划分标准:近7天内有阳性感染者报告的居住小区、自然村或单位、场所,划为封控区。管控政策:实施“7天封闭管理+7天居家健康监测”...

  • 黑龙江新增本土确诊35例(黑龙江新增确诊 35 例)

    黑龙江新增本土确诊35例(黑龙江新增确诊 35 例)

    黑龙江新增确诊病例35例,这些确诊病例都集中在了哪些地区?〖壹〗、因为这些疫情它是按照一个人的传播速度来分布的,黑龙江的新增确诊病例35例,可能是因为他那里有一名确诊人员到处乱窜,最后使得。黑龙江整个地区都拥有了疫情,所以我们在生活中的时候,如果自己身边有了确诊的新冠人士的话,那么自己应该马上去做核酸检测或者是去自我隔离,这样就可以保护了其他人的利益,也就...

  • 31省份29日新增19例确诊/29省区市新增确诊病例

    31省份29日新增19例确诊/29省区市新增确诊病例

    31省区市新增本土病例21例,分别是在哪里?内蒙古20例:均位于呼伦贝尔市,含2例由无症状感染者转为确诊病例。云南1例:位于德宏傣族景颇族自治州。境外输入病例情况新增境外输入确诊病例20例,分布如下:上海6例,云南5例,广东4例,山东3例,山西1例,广西1例。含2例由无症状感染者转为确诊病例(均在广东)。无症状感染者动态新增无症状感染者22例,其中:境...

返回顶部