今日疫情通报全国新增(今日疫情通报全国新增数据)

国家卫健委:4日新增本土确诊病例42例

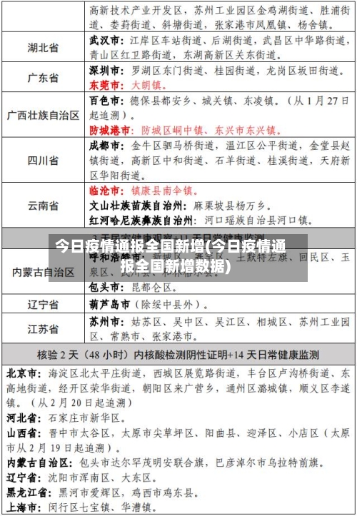
〖壹〗、月4日0—24时 ,31个省(自治区 、直辖市)和新疆生产建设兵团报告新增本土确诊病例42例,具体分布及疫情相关情况如下:本土确诊病例分布 内蒙古:30例,均在呼伦贝尔市 。黑龙江:10例 ,均在哈尔滨市。云南:2例,均在德宏傣族景颇族自治州。

今日疫情通报全国新增(今日疫情通报全国新增数据)-第1张图片

〖贰〗、省新增新冠本土确诊42例,新增病例的病情基本稳定 ,但是人们不能放松警惕,毕竟疫情还在继续传播,所以我们不能放松警惕 。根据河北省疫情呈现出的三个特点 ,我们可以更加有针对性的去防控疫情的发展。疫情的地理位置集中在机场附近。

今日疫情通报全国新增(今日疫情通报全国新增数据)-第2张图片

〖叁〗、月30日至31日:2天本土病例为(0+0) 。3月累计本土病例:确诊病例143例 ,无症状感染者10例。4月整体情况 4月1日至2日:2天本土病例为(0+0)。4月3日:新增本土病例(1+0) 。4月4日:新增本土病例(8+1) 。4月5日:新增本土病例(4+1)。4月6日:新增本土病例(0+4)。

今日疫情通报全国新增(今日疫情通报全国新增数据)-第3张图片

国家卫健委:10日新增确诊病例25例,其中本土1例

〖壹〗 、月10日0—24时,国家卫健委通报全国新增确诊病例25例,其中本土病例1例(福建莆田市) ,境外输入病例24例 。

〖贰〗、月25日0—24时,全国新增确诊病例82例,其中本土病例69例 ,境外输入病例13例。具体分布如下:本土病例69例 黑龙江:53例 吉林:7例 河北:5例 北京:2例 上海:2例 境外输入病例13例 上海:8例 广东:2例 福建:1例 湖南:1例 陕西:1例 其他关键数据:新增死亡病例1例(本土,在吉林)。

〖叁〗、月25日0—24时,31个省(自治区 、直辖市)和新疆生产建设兵团报告新增确诊病例具体情况如下:总体新增确诊情况:新增确诊病例206例 。

〖肆〗、月11日0—24时 ,国家卫健委通报全国新增确诊病例46例,其中本土病例20例均在福建,新增无症状感染者44例 ,本土18例也均在福建。 具体信息如下:新增确诊病例情况总体数据:全国31个省(自治区、直辖市)和新疆生产建设兵团报告新增确诊病例46例。

〖伍〗 、本土病例集中于内蒙古呼伦贝尔市,无其他省份报告本土病例 。新增无症状感染者情况全国报告新增无症状感染者13例,其中境外输入12例 ,本土1例(位于内蒙古呼伦贝尔市)。当日有1例境外输入无症状感染者转为确诊病例(在四川)。

〖陆〗 、月10日0—24时 ,全国新增确诊病例17例(本土10例、境外输入7例),新增无症状感染者12例(无境外输入),无新增死亡及疑似病例 。 具体数据及分析如下:新增确诊病例 本土病例10例:分布于湖北(5例)、吉林(3例) 、辽宁(1例)、黑龙江(1例) ,可能与局部聚集性疫情或社区传播相关。

卫健委:13日新增确诊病例89例,无症状感染者新增54例

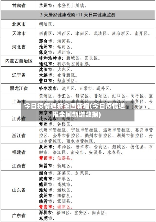
月13日0-24时,全国新增确诊病例89例,其中境外输入86例 ,本土3例(广东3例);新增无症状感染者54例,其中境外输入5例。 具体数据及分析如下:新增确诊病例 总数:89例,较前一日数据(需结合历史数据对比 ,此处未提供前日数据暂无法量化变化)略有波动 。

月13日0—24时,国家卫健委公布全国新增确诊病例57例,其中本土病例38例(北京36例 ,辽宁2例),境外输入病例19例 。

月13日0—24时,31个省(自治区、直辖市)和新疆生产建设兵团报告新增本土确诊病例253例 ,新增本土无症状感染者1726例 ,新增死亡病例1例(为本土病例,在上海)。

月13日0—24时,全国报告新增确诊病例66例 ,其中境外输入36例,本土30例;新增无症状感染者19例,其中境外输入18例 ,本土1例(湖南);无新增死亡及疑似病例。

国家卫健委:25日新增确诊病例82例,本土69例

月25日0—24时,全国新增确诊病例82例,其中本土病例69例 ,境外输入病例13例 。具体分布如下:本土病例69例 黑龙江:53例 吉林:7例 河北:5例 北京:2例 上海:2例 境外输入病例13例 上海:8例 广东:2例 福建:1例 湖南:1例 陕西:1例 其他关键数据:新增死亡病例1例(本土,在吉林)。

月25日0—24时,31个省(自治区 、直辖市)和新疆生产建设兵团报告新增确诊病例具体情况如下:总体新增确诊情况:新增确诊病例206例。

月30日0—24时 ,31个省(自治区、直辖市)和新疆生产建设兵团新增本土确诊病例28例,新增本土无症状感染者69例 。具体分布如下:本土确诊病例(28例)北京:16例 上海:9例 吉林:1例 四川:1例 云南:1例 其中3例由无症状感染者转为确诊病例:上海2例,四川1例。

国家卫健委:13日新增本土病例38例,北京36例辽宁2例

〖壹〗、月13日0—24时 ,国家卫健委公布全国新增确诊病例57例 ,其中本土病例38例(北京36例,辽宁2例),境外输入病例19例。具体数据及分析如下:新增确诊病例总体情况全国31个省(自治区 、直辖市)和新疆生产建设兵团报告新增确诊病例57例 ,包含境外输入和本土病例,无新增死亡病例,新增疑似病例1例(境外输入 ,上海) 。

〖贰〗、月13日0—24时,31个省(自治区、直辖市)和新疆生产建设兵团报告新增本土确诊病例253例,新增本土无症状感染者1726例 ,新增死亡病例1例(为本土病例,在上海)。

〖叁〗 、月13日,新增本土病例38例 ,包括北京市36例,辽宁省2例(北京确诊病例接触感染),累计确诊本土病例45例。 近来应对措施 。对所有密切接触人员核酸检测和隔离观察;三级响应 ,二级管控 ,丰台区启动战时机制;关停新发地等相关市场,并进行环境消杀;暂停小学一到三年级复课等。

〖肆〗、月4日0—24时,国家卫健委通报新增本土确诊病例1173例 ,新增本土无症状感染者15239例。具体分布如下:本土确诊病例分布吉林792例,其中长春市604例、吉林市175例 、白城市10例 、白山市2例、四平市1例 。

相关推荐

  • 哈尔滨疫情最新消息官方(哈尔滨疫情最新消息冠状)

    哈尔滨疫情最新消息官方(哈尔滨疫情最新消息冠状)

    哈尔滨疫情啥情况了月18日,平房分局友协街派出所民警发现网民梁某故意截取哈尔滨市应对新型冠状病毒感染肺炎疫情工作指挥部第17号公告内含有“封城”的信息片段,并在多个微信群发布。发布时,梁某故意隐去公告的标题和发布时间,误导群众认为哈尔滨市疫情形势严重,即将“封城”管理,造成恐慌。疫情通报基本情况:2021年9月23日0时-24时,哈尔滨市新增新冠肺炎确诊病...

  • 【快递停运时间表2024年最新,2020快递停运时间表官方】

    【快递停运时间表2024年最新,2020快递停运时间表官方】

    快递停运时间表2024年最新_年后快递什么时候正常上班〖壹〗、大部分快递公司在腊月二十八左右开始逐渐停运,正月初七新年假期结束后恢复正常运营。以下是关于2024年快递停运及年后恢复时间的详细说明:快递停运时间主流快递公司:顺丰、申通、中通、韵达、宅急送等主流快递公司在春节期间通常会维持正常运营,但可能会有收货时间延长的情况。〖贰〗、024年过年期间快递停...

  • 【31省区市新增3例本土病例,31省区市新增本土确诊病例3例】

    【31省区市新增3例本土病例,31省区市新增本土确诊病例3例】

    中国哪些地区有疫情〖壹〗、广东地区:境外输入与本地传播并存广东是疫情最集中的区域,2025年7月佛山发生境外输入继发聚集性疫情,累计病例2659例。此前,东莞、广州、茂名等地也报告过输入性或本地病例。该地区因世界交流频繁,需持续警惕境外输入风险。〖贰〗、陕西省在2009年病例数激增至26例,其中25例集中在汉中市,渭南市也出现了类似的暴发。1狂犬病虽然...

  • 新款速腾改装/新款速腾改装图片欣赏

    新款速腾改装/新款速腾改装图片欣赏

    速腾超越版可以改为电动座椅吗多少钱〖壹〗、速腾超越版可以改装为电动座椅,费用因改装方案、座椅型号、功能及品牌等因素而异。改装费用概述:一种方案费用:单独的主驾驶位电动座椅费用大约在2500元左右,如果是一对座椅(主驾驶和副驾驶)的改装费用可能在8500元左右。〖贰〗、另外,2025款该版本可选装主驾电动座椅(800元)和ACC自适应巡航(1000元),可按...

    2026/04/24
  • 31省区市新增78例无症状感染者(31省区市新增无症状感染者28例)

    31省区市新增78例无症状感染者(31省区市新增无症状感染者28例)

    国家卫健委:30日新增确诊病例127例,其中本土123例国家卫健委通报新增确诊病例7月30日,全国新增确诊病例55例,其中本土病例30例。疫情数据反映当前防控形势仍需持续关注,各地需严格落实常态化防控措施,防范疫情反弹风险。奥运赛场中国健儿冲金7月31日,中国体育代表团在举重、羽毛球项目上冲击金牌。月23日0—24时,国家卫健委报告新增确诊病例54例,其中...

  • 【汽车钣金方法,汽车钣金方法有哪几种】

    【汽车钣金方法,汽车钣金方法有哪几种】

    汽车钣金修复方法六种〖壹〗、后车门的修复后车门修复比较方便,除了通过修复前门时的途径之外,还可通过后门前端的穿线孔进行修复,一般情况不必将车门整个卸下即可修复。后叶子板的修复后叶子板修复时,一般情况只需将后尾灯卸下即可完成。〖贰〗、起褶法。起褶法主要用于修复拉伸变形的地方,施工时在拉伸变形的地方作出一些褶皱,起褶的地方会比其它地方略低,用腻子填实后用锉...

    2026/04/24
  • 清明高速路免费的时间2024(清明髙速免费时间)

    清明高速路免费的时间2024(清明髙速免费时间)

    江苏省免费高速路段有哪些〖壹〗、G2京沪高速:广靖-锡澄段。G15沈海高速:苏通大桥段。S49新扬高速:宿迁至淮安段。G36宁洛高速:江苏段。G25长深高速、S48锡宜高速等部分服务区可能出现车位紧张或单向关闭。注意事项ETC车辆:免费时段内驶离出口车道按0元扣费,无需额外操作。拥堵预警:建议避开上述高峰路段,或选取错峰出行。实时信息:可通过交通部门官方网...

  • 31省区市新增境外输入24例(31省新增境外输入12例)

    31省区市新增境外输入24例(31省新增境外输入12例)

    31省区市本土零新增,31省区市8例新增均为境外输入省区市本土零新增,31省区市8例新增均为境外输入3月8日0—24时,我国31个省(自治区、直辖市)和新疆生产建设兵团报告的新增确诊病例情况如下:新增确诊病例总数:8例新增确诊病例来源:均为境外输入病例四川:4例上海:2例广东:2例同时,当日无新增死亡病例和新增疑似病例。月12日0—24时,31省区...

  • 【返京人员须核查行程轨迹,返京核验是什么意思】

    【返京人员须核查行程轨迹,返京核验是什么意思】

    北京顺义区关于提醒市民平安返京回顺有关要求的通告尽量减少在车站、机场等人员密集场所停留时间,排队时保持1米以上安全距离,主动配合体温检测、健康码查验等防疫措施。返顺后管理主动报备:抵顺后第一时间向所在社区(村)、单位或酒店报备,如实提供行程轨迹、健康状况等信息,配合落实分类管控措施。回京需要什么手续〖壹〗、回京所需手续根据前往地区的不同而有所差异,具体...

  • 今日疫情通报全国新增(今日疫情通报全国新增数据)

    今日疫情通报全国新增(今日疫情通报全国新增数据)

    国家卫健委:4日新增本土确诊病例42例〖壹〗、月4日0—24时,31个省(自治区、直辖市)和新疆生产建设兵团报告新增本土确诊病例42例,具体分布及疫情相关情况如下:本土确诊病例分布内蒙古:30例,均在呼伦贝尔市。黑龙江:10例,均在哈尔滨市。云南:2例,均在德宏傣族...

返回顶部